Set Homepage
|
Add to Favorites
|
Contact Us
|
中文版
Show navigation
Hide navigation
Home
About Us
Company Profile
Founding Team
Corporate Culture
Honorary Qualifications
Products
超级电容器
锐能微
MPS
光宝Liteon
晶导微
Download
Explanation Document
Technical Documentation
Driver Software
Product Knowledge
News
Company News
Industry News
Industry Knowledge
Contact Us
Contact Information
Jobs
Concept
Location:
Home
>
Products
>
锐能微
>
单项SOC芯片
超级电容器
灌胶超容
单体超级电容
组合型超级电容
模组型超级电容
锐能微
单项计量芯片
三项计量芯片
单项SOC芯片
三项SOC芯片
电测SOC芯片
MPS
车载USB充电
DC-DC
AC-DC
LDO
SENSOR
光宝Liteon
插件LED
贴片LED
光耦
晶导微
肖特基二极管
三极管
Products Showroom
RN2025(B64/C64) 锐能微RENERGY单相计量芯 SOC
Category:单项SOC芯片
Exponent:
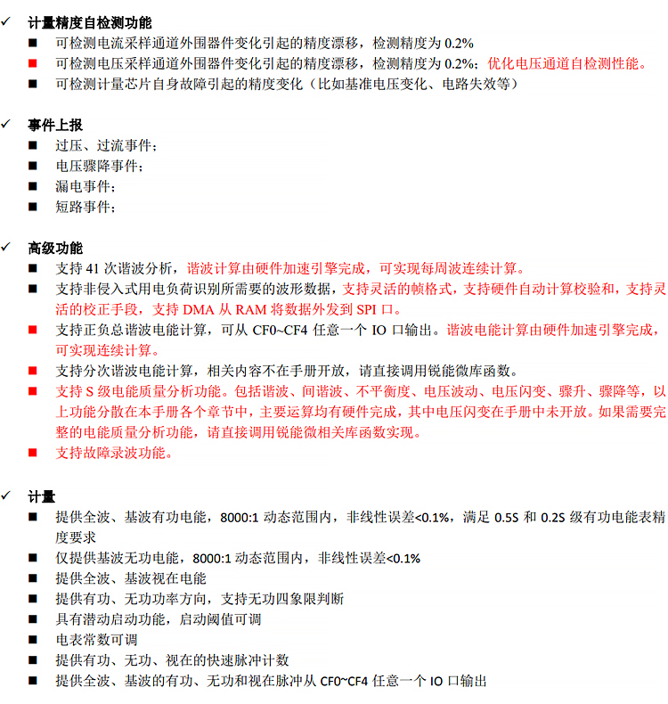
RN2025 是一款高集成度、宽电压、高精度、高可靠性、低功耗单相计量 SOC 芯片,针对下一代 IR46 智能电表计量芯设计,并广泛适用于能源管理与能耗分析、电力监控、电气安全等领域多种表型设计。
Contact Us:021-52970688
Detailed Content
QQ
Tel
86-021-52970688
WeChat